Serviço Autônomo de Água e Esgoto de Carmo da Mata

O SAAE

O Serviço Autônomo de Água e Esgoto de Carmo da Mata – MG é uma Autarquia Municipal criada através da Lei nº 347 de 30 de outubro de1967. O SAAE está inscrito no CNPJ sob o número 19.405.760/0001-07, possui personalidade jurídica própria, sede e foro na comarca de Carmo da Mata, sendo sua sede situada à Rua Expedicionário José da Cruz, nº 57, Bairro Centro, CEP: 35547–000. Possui autonomia econômica, financeira e administrativa. Compete ao SAAE, diretamente e com exclusividade, operar, manter, conservar e explorar os serviços públicos de água potável e de esgoto sanitário em todo município. A receita do SAAE provém dos valores arrecadados com consumo de água; utilização da rede de esgoto; tarifa de ligações e religações de água e esgoto; disponibilidade das redes; contribuição de melhoria e outros decorrentes dos serviços prestados à população. O objetivo do SAAE é manter um constante aperfeiçoamento técnico para a completa satisfação da população Carmense. Suas maiores preocupações, dentre tantas outras, são com relação:

Em síntese, o SAAE Serviço Autônomo de Água e Esgoto de Carmo da Mata é um órgão público comprometido com o saneamento básico do Município, procurando levar saúde e bem-estar a toda população. Sempre valorizando a riqueza de seus recursos hídricos, o SAAE coleta, trata, distribui água e destina o esgoto sanitário propiciando qualidade de vida para a população. Faz questão de estar cada vez mais próximo dos clientes-usuários, por isso este órgão coloca à disposição o escritório da Autarquia através do setor de atendimento ao cliente, sendo esta a maneira mais fácil de dirimir suas dúvidas. O quadro funcional do SAAE hoje conta com 35 funcionários efetivos (concursados e contratados) e 01 comissionado (diretor).

Com 51 anos desde sua fundação, o SAAE de Carmo da Mata tem como missão, prestar serviços de água, esgoto com qualidade, pontualidade, regularidade e eficiência de forma ecologicamente correta, socialmente justa e economicamente viável. Sua visão é ser uma empresa sustentável e comprometida com os munícipes. Seus valores são a ética, excelência, valor da história, satisfação do cliente, orgulho, trabalha em equipe, comprometimento e respeito.

A Autarquia projeta-se para o futuro, visando atender toda a expectativa de crescimento do município. Constantes investimentos em equipamentos e técnicas modernizadas fazem com que a água tratada de Carmo da Mata esteja dentro do padrão de qualidade estabelecido pelas exigências do Ministério da Saúde. É dever e responsabilidade das empresas que operam o sistema de abastecimento de água, manter o controle, vigilância e informar a todos os consumidores, sobre a qualidade de água distribuída para consumo humano, conforme estabelecido pela PORTARIA Nº 2914/2011. Conscientes, o órgão SAAE controla rigidamente a qualidade da água uma vez que abastece locais no município como hospital, creches, postos de saúde e colégios. De acordo com a Lei 8.078/90 (art: 6º e 31º) do Código do Consumidor “São direitos básicos do consumidor a informação adequada e clara sobre os diferentes produtos e serviços, com a especificação correta de quantidade, características, composição, qualidade e preço, bem como sobre os riscos que apresentem”. Conforme o decreto 5.440/05, informações mensais e anuais como os resultados das análises da água tratada fornecida à zona rural e urbana devem ser repassadas corretamente. Os resultados incluem qualidade de água tratada distribuída na cidade; características do manancial que abastece a cidade; descrição dos processos de tratamento e distribuição; significado dos parâmetros analisados; novidades e avanços na área do saneamento municipal e atualidades sobre o meio ambiente. O SAAE de Carmo da Mata cumpre o disposto através do plano de amostragem aprovado junto à Secretaria de Saúde e inserindo dados analíticos de controle de qualidade nas contas de água.

Manancial Ribeirão Boa Vista

O Ribeirão Boa Vista o qual pertence à bacia do Rio São Francisco é um manancial que abastece a cidade juntamente com seus afluentes, possui uma de suas partes no município de Oliveira e sua maior extensão no município de Carmo da Mata. A conservação do Ribeirão Boa Vista é de suma importância para o abastecimento de água da cidade e desta forma o SAAE desenvolve o projeto de proteção das nascentes que deságuam no Ribeirão. É uma forma de proteger a vegetação nativa e com o passar dos anos aumentar o volume de água destas nascentes.

A preservação do Ribeirão não é uma atribuição somente dos órgãos municipais e estaduais, mas de todos os cidadãos. A Resolução CONAMA N.º 357/05 dispõe sobre a classificação dos corpos de água, diretrizes ambientais para o seu enquadramento, além de estabelecer as condições e padrões de lançamento de efluentes. De acordo com esta Resolução, o Ribeirão Boa Vista é enquadrado como Classe 02, na qual a água superficial é adequada para o abastecimento urbano depois de tratamento convencional. Nesta Resolução são observados vários aspectos aos quais se determina qual a classe pertencente de cada manancial. De acordo com esses aspectos, ao longo dos anos observam-se também as variações sofridas na qualidade da água, como por exemplo, modificações da montante e da jusante no local de captação.

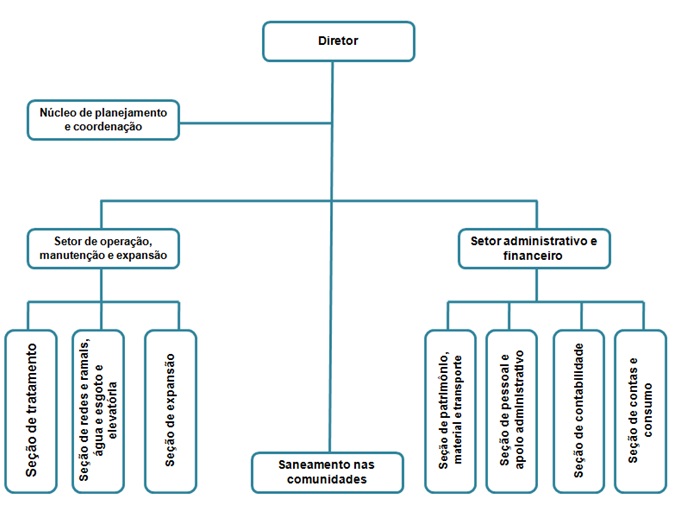
Estrutura Organizacional SAAE de Carmo da Mata

A Autarquia Municipal SAAE em Carmo da Mata é gerenciada pelo Diretor cuja suas atribuições são de planejar, supervisionar, organizar e comandar as atividades gerais do SAAE, promovendo as medidas necessárias ao cumprimento de suas finalidades em sintonia ao plano diretor da Autarquia.

O SAAE é dividido em um departamento administrativo e financeiro que inclui o Setor de material, transporte e patrimônio; Setor de contabilidade; Setor comercial e atendimento ao público (contas e consumos) e Recursos Humanos, os quais se localizam no escritório do SAAE. Em outro departamento, o operacional, se encaixam o Setor de redes; Ramais de água e esgoto; Elevatória; Expansão e saneamento em pequenas comunidades e o Setor de controle de qualidade e tratamento de água (Fluxograma 1).

Cabe ao departamento administrativo planejar, coordenar, executar, controlar e avaliar as atividades referentes a serviços gerais, recursos humanos, material e suprimentos, cadastro, emissão e controle de contas e informática. O departamento operacional controla e avalia as atividades referentes à instalação e manutenção de redes de água e operação de elevatórias; à captação, tratamento e distribuição de água; à instalação, à manutenção de redes de esgoto e operação de elevatórias; orçamentos, projetos, obras e transporte; ao controle da qualidade da água; à qualidade ambiental nas ações empreendidas pelo SAAE, e à administração do sistema de abastecimento de água do interior do Município.

Na Estação de Tratamento de Água Ascânio Diniz (ETA) se encontra o setor de tratamento, controle de qualidade e distribuição (foto 1).

Foto 1 - Fachada da ETA de Carmo da Mata.



Em pontos onde não é possível a chegada da água pela gravidade, existem outros reservatórios para abastecer estes locais.

Fluxograma 1. Estrutura Organizacional do SAAE de Carmo da Mata.



ETA - Estação de Tratamento de Água Ascânio Diniz

Localizada no bairro Alto dos Pinheiros em Carmo da Mata, a ETA, é do tipo convencional e fica estrategicamente no ponto mais alto da cidade, para favorecer o abastecimento por gravidade

Foto 2.1 - ETA em Carmo da Mata. Foto 2.2 - ETA em Carmo da Mata.



O sistema convencional de abastecimento de água compreende as fases de tratamento que a água deve passar desde a sua captação até a sua distribuição aos consumidores. Em Carmo da Mata, este sistema opera doze fases.

A Estação de Tratamento de Água em Carmo da Mata é uma obra civil em dois pavimentos que está integrada ao corpo único das unidades de tratamento. O primeiro pavimento abriga o hall de serviço, depósito de produtos químicos, sala de cloração, instalação sanitária e cozinha. No segundo pavimento encontram-se o laboratório físico-químico, o laboratório microbiológico, hall de serviço, instalação sanitária e a sala de vazão e dosagens. Os dois tanques de sulfato de alumínio (Foto 12) e geocálcio (Foto 13) com capacidade de 10.000 litros cada e o almoxarifado estão localizados na parte externa da ETA.

Foto 12 - Tanque 10.000 litros para Gelcálcio.



Foto 13 - Tanque 10.000 litros para sulfato de alumínio.



Para chegar até as torneiras com boa qualidade e atender as necessidades da população a água percorre um grande trajeto. Atento a isso o SAAE de Carmo da Mata, conta com um capacitado corpo técnico que atua na ETA e na EEAB, de modo que a população possa tomar uma água sem quaisquer danos a saúde. Todo esse sistema de controle de qualidade está integrado à Seção de Operação e Tratamento com responsável técnico profissionalmente habilitado.

2.3. Fluxograma Operacional – ETA

A ETA conta com seis funcionários que ocupam os cargos de Responsável Químico, Laboratorista e Operadores de ETA. É função do Responsável Técnico supervisionar todas as ações no setor, visando o cumprimento da Legislação vigente e o controle de qualidade, a Laboratorista é responsável pelas análises microbiológicas e os quatro Operadores de ETA promovem a operação e manutenção da estação de tratamento.

Fluxograma 2 - Fluxograma Operacional da ETA em Carmo da Mata.



Gerenciamento do estabelecimento – ETA

Há diversas equações de difícil resolução na gestão de empresas. Cada negócio e setor contam com suas próprias particularidades. Especificamente no universo das empresas de prestação de serviço público, é preciso criar diferenciais que convençam os clientes a apostarem em uma instituição pública em detrimento de outra.

A disposição no fluxograma acima representa perfeitamente o funcionamento do setor (Fluxograma 2). Na realidade há uma conectividade entre os funcionários do local, na qual a formação e fortalecimento deste elo são constantes. Nas relações de trabalho e inclusive este de extrema relevância, pois lidam com saúde pública, faz-se necessário distribuir as responsabilidades de forma igualitária. Há uma hierarquia funcional, mas a dinâmica é de equipe. Sempre que ocorre uma alteração de metodologia, aquisição de equipamentos e ou produtos, modificações no layout, todos os funcionários do setor são convocados a participar das ações. Já houve mudanças que foram sugeridas pelo funcionário e que foram de grande valia. Ações que favoreceram na execução de atividades, na qualidade do produto final e na valorização profissional. No local onde acontece participação ativa entre os componentes do setor há crescimento pessoal e profissional.

Controle dos Sistemas Alternativos de Abastecimento- poços artesianos

Água subterrânea é toda a água que ocorre abaixo da superfície da Terra, preenchendo os poros ou vazios intergranulares das rochas sedimentares, ou as fraturas, falhas e fissuras das rochas compactas, e que sendo submetida a duas forças (de adesão e de gravidade) desempenha um papel essencial na manutenção da umidade do solo, do fluxo dos rios, lagos e brejos. As águas subterrâneas cumprem uma fase do ciclo hidrológico, uma vez que constituem uma parcela da água precipitada. Após a precipitação, parte das águas que atinge o solo se infiltra e percola no interior do subsolo, durante períodos de tempo extremamente variáveis (ABAS).

Assim como a distribuição das águas superficiais é muito variável, a das águas subterrâneas também é, uma vez que elas se inter-relacionam no ciclo hidrológico e dependem das condições climatológicas. Entretanto, as águas subterrâneas (10.360.230 km3) são aproximadamente 100 vezes mais abundantes que as águas superficiais dos rios e lagos (92.168 km3) constituindo importantes reservas de água doce (SHIKWMANOV, 1998).

As águas subterrâneas apresentam algumas propriedades que tornam o seu uso mais vantajoso em relação ao das águas dos rios: são filtradas e purificadas naturalmente através da percolação, determinando excelente qualidade e dispensando tratamentos prévios; não ocupam espaço em superfície; sofrem menor influência nas variações climáticas; são passíveis de extração perto do local de uso; possuem temperatura constante; têm maior quantidade de reservas; necessitam de custos menores como fonte de água; as suas reservas e captações não ocupam área superficial; apresentam grande proteção contra agentes poluidores; o uso do recurso aumenta a reserva e melhora a qualidade; possibilitam a implantação de projetos de abastecimento à medida da necessidade (WREGE,1997).

O SAAE de Carmo da Mata possui 06 poços artesianos, sendo que 05 deles estão na zona rural. Estão distribuídos da seguinte forma:

Considerando que a água subterrânea apresenta-se em geral, em condições adequadas para o uso “in natura”, necessitando apenas de simples desinfeção, e que de acordo com a legislação, o uso prioritário da água é o abastecimento humano, é fundamental a proteção e controle da qualidade da água subterrânea. A fim de executar esta atribuição, faz-se o controle semanalmente, com reposição de pastilhas de Hipoclorito e análises físico-químicas e microbiológicas. Além destas ações, há um controle sistemático de limpeza dos reservatórios das referidas localidades.

Confecção de relatórios

O SAAE mantém laboratórios que fazem o monitoramento físico-químico e bacteriológico de água em toda a sua área de abrangência, deste modo, faz o controle da qualidade dos serviços prestados pela Autarquia. Coletas e análises periódicas são efetuadas, gerando relatórios que são encaminhados à Vigilância Sanitária e também fornecidos aos clientes, através de informações mensais nas faturas de serviço. Também são efetuadas várias coletas durante o dia, de amostras de água em processo (bruta, filtrada e tratada). Isso possibilita avaliações rotineiras de qualidade, que incluem análise de: cloro residual, flúor, temperatura, vazão, aferição de dosagens, cor, coliformes, turbidez e pH. Esse processo permite a tomada de providências imediatas, caso ocorra um resultado insatisfatório, conforme exige o Ministério da Saúde. Visando proporcionar informações sobre a potabilização da água distribuída ao cliente, o SAAE em parceria com a empresa MGF da cidade de Passos, desenvolveu um aplicativo que armazena todos os resultados analíticos diários. Com este avanço tornou-se muito mais fácil e prático o controle da rotina de atividades da ETA. O controle vai desde a vazão de água na entrada do sistema de tratamento, as dosagens utilizadas, os resultados alcançados, estoque de produtos, o nível do reservatório e frequência de limpeza das unidades de filtração. Vale lembrar que antes todas estas informações eram feitas a mão, demorava-se dias para fechar a rotina mensal da ETA. O sistema é do tipo “inteligente” onde a informação de resultado insatisfatório é colocado em destaque, para que o operador veja e tome as devidas providências para sanar o problema.

CONSIDERAÇÕES FINAIS

A compreensão das relações entre saneamento, saúde pública e meio ambiente revela-se um pressuposto fundamental para o planejamento dos sistemas de saneamento em centros urbanos. Por maior que seja a importância da água, as pessoas continuam poluindo os rios e destruindo as nascentes, esquecendo o quanto ela é essencial para nossas vidas. A água é provavelmente o único recurso natural que tem a ver com todos os aspectos da civilização humana, desde o desenvolvimento agrícola e industrial aos valores culturais e religiosos arraigados na sociedade. É um recurso natural essencial, seja como componente bioquímico de seres vivos, como meio de vida de várias espécies vegetais e animais, como elemento representativo de valores sociais e culturais e até como fator de produção de vários bens de consumo final e intermediário.

Os recursos hídricos têm profunda relevância no desenvolvimento de diversas atividades econômicas e é indispensável para a manutenção da saúde humana. Consciente disso, pude melhor compreender o quanto é importante e de extrema responsabilidade o trabalho feito por cada funcionário em cada etapa do tratamento e controle da água. Com este trabalho, foi verificado a necessidade de valorizar ações implementadas nas estações de tratamento, de modo a enriquecer as propostas existentes e avançar, no sentido de reunir elementos fundamentais para a formulação de um modelo de planejamento em saneamento mais abrangente.

A partir do momento em que o cidadão tem um sistema de distribuição de água em quantidade e qualidade certas, as doenças de veiculação hídrica, diminuirão. Evitando essas doenças, certamente a qualidade de vida será melhor.